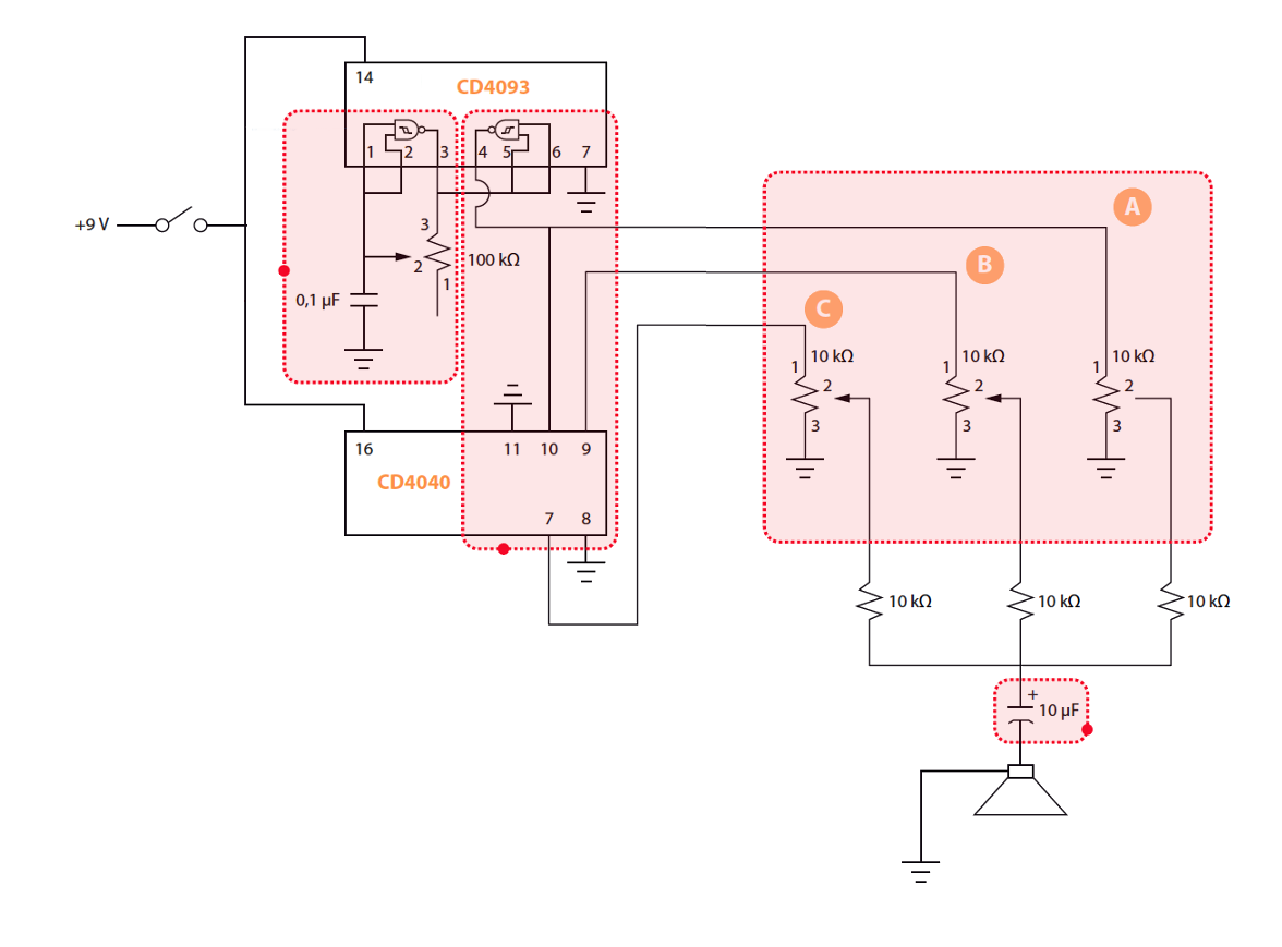
Schmitt-Trigger 1 und Kondensator
In unserem Synthie nutzen wir nur die beiden unteren
Schmitt-Trigger. Beim ersten koppeln wir die Eingänge
1 und 2 mit dem Ausgang 3 über ein 100-kΩ-Potenziometer
und einen 1-μF-Kondensator zurück, sodass der
Schmitt-Trigger sich selbst stetig ein- und ausschaltet.
Dabei spielt die für den Schmitt-Trigger kennzeichnende
Schalthysterese eine entscheidende Rolle. Die
Hysterese erweitert den Toleranzbereich der Schaltschwellen,
also der Spannungen, bei denen der
Ausgang umschaltet. Liegt der Ausgang auf high, ist
also eingeschaltet, so wird der Kondensator über das
Poti aufgeladen, bis die obere Hysteresespannung
erreicht wird. Dadurch schaltet sich der Ausgang auf
low und der Kondensator wird entladen, bis die untere
Hysteresespannung erreicht ist. Mit dem Potenziometer
stellt man ein, wie schnell dieses ständiges Hin- und
Herschalten durchlaufen wird. Der 1-μF-Kondensator
legt die Tonhöhe des Synthies fest – je größer die
Kapazität des Kondensators, desto länger dauern
Ladung und Entladung und desto tiefer der Klang des
Synthies. Bis 100 nanoF befindet man sich noch im
hörbaren Bereich. Je höher der Wert des Kondensators,
desto tiefer der Ton. Mit unserem Kondensator
erzeugen wir ein schönes tiefes Knattern. Durch das
ständige Auf- und Entladen des Kondensators hat das
Eingangssignal eine Dreiecksform, der Ausgang
hingegen gibt ein Rechtecksignal aus.
Die nebenstehende Grafik zeigt in einem Ausschnitt aus dem Kasten nur
den ersten Schmitt-Trigger.