c't 12/2017
S. 150
Praxis
3D-Druck

Zweischichtbetrieb

3D-Drucker mit Dual-Extruder richtig nutzen

Manche 3D-Druckermodelle sind mit zwei Druckköpfen ausgestattet oder lassen sich nachrüsten. Aber was macht man eigentlich mit dem zweiten Druckkopf und vor allem wie?

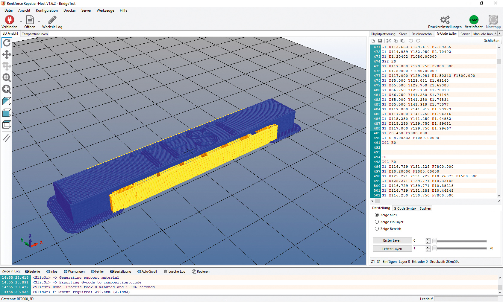
Der Hauptzweck einer zweiten Düse ist klar: Man kann mit zwei Filamenten in unterschiedlichen Farben in einem Durchgang drucken. Oder man kann spezielles Stützmaterial verwenden, um kompliziertere Strukturen zu fertigen, die sich anders nicht oder nur mit viel höherem Aufwand herstellen lassen. Beides haben wir ausprobiert und werden es der Reihe nach besprechen.

Auch mit nur einem Extruder kann man verschiedene Filamente benutzen, indem man den Druck für einen Wechsel pausieren lässt. Gängige Software wie Repetier-Host lässt das zu. Bei vielen Druckern geht das auch über spezielle Befehle (M-Codes), die man von Hand in den Druckjob einsetzen muss. Nach erfolgtem Wechsel setzt man den Druck via Software oder – so vorhanden – über einen Button am Gerät fort. Mehrmals innerhalb eines Druckes möchte man eine solch aufwendige Prozedur aber eher nicht vollführen.

Alle heise-Magazine mit heise+ lesen

3,99 € / Woche

Ein Abo, alle Magazine: c't, iX, Mac & i, Make & c't Fotografie

  • Alle heise-Magazine im Browser und als PDF
  • Alle exklusiven heise+ Artikel frei zugänglich
  • heise online mit weniger Werbung lesen
  • Vorteilspreis für Magazin-Abonnenten
Jetzt unbegrenzt weiterlesen Vierwöchentliche Abrechnung.

Alle Ausgaben freischalten

2,95 € 0,25 € / Woche

Nach Testphase 2,95 € wtl.

  • Zugriff auf alle c't-Magazine
  • PDF-Ausgaben zum Herunterladen
  • Zugriff in der c't-App für unterwegs
Jetzt testen Nach Testphase jederzeit monatlich kündbar.

Ausgabe einmalig freischalten

4,70 € / Ausgabe

Diese Ausgabe lesen – ohne Abobindung

  • Sicher einkaufen im heise shop
  • Magazin direkt im Browser lesen
  • Dauerhaft als PDF behalten

Weitere Bilder

Zweischichtbetrieb (1 Bilder)