c't 7/2016
S. 39
News
Technische Software

Simulationssoftware Ansys 17.0 spricht Modelica

Ansys kann aus simulierten Druckbelastungen in mechanischen Bauteilen Prognosen für Materialermüdung ableiten.

Die Programmfamilie Ansys 17.0 dient zum Berechnen mechanischer, thermischer und elektronischer Verhältnisse in Bauteilen. Zum Beispiel soll sie einen umfassenden Design-Workflow für Chips, Packages und Systeme in elektronischen Schaltungen ermöglichen. Mit neuerdings automatisierbaren thermischen Analysen und integrierten Strukturanalysen lassen sich sowohl einzelne Chips als auch ganze Systeme simulieren. Die aktuelle Version unterstützt erstmals die Modellierungssprache Modelica. Damit erschließt sich Anwendern eine reichhaltige Modellbibliothek für die Leistungselektronik sowie der Zugriff auf viele Hundert zusätzliche Bauteilmodelle für Mechanik und Fluidtechnik.

Mit Directmodelling-Funktionen lassen sich Geometrien schnell für die Analyse vorbereiten. Außerdem will der Hersteller die Speicher- und Ladezeiten für komplexe Modelle sowie die Rechengeschwindigkeit für gebräuchliche Geometrie-Bearbeitungsfunktionen verbessert haben: Das Verfahren für Vorbereitung und Meshing von Modellen mit mehreren Hundert Teilen soll sich von Tagen auf Stunden verkürzt haben. Die Leistungsverbesserungen sollen sich auf alle Produktlinien auswirken, insbesondere im Bereich High-Performance-Computing (HPC). (Ralf Steck/hps@ct.de)

Mechanik-Erweiterung für IronCAD

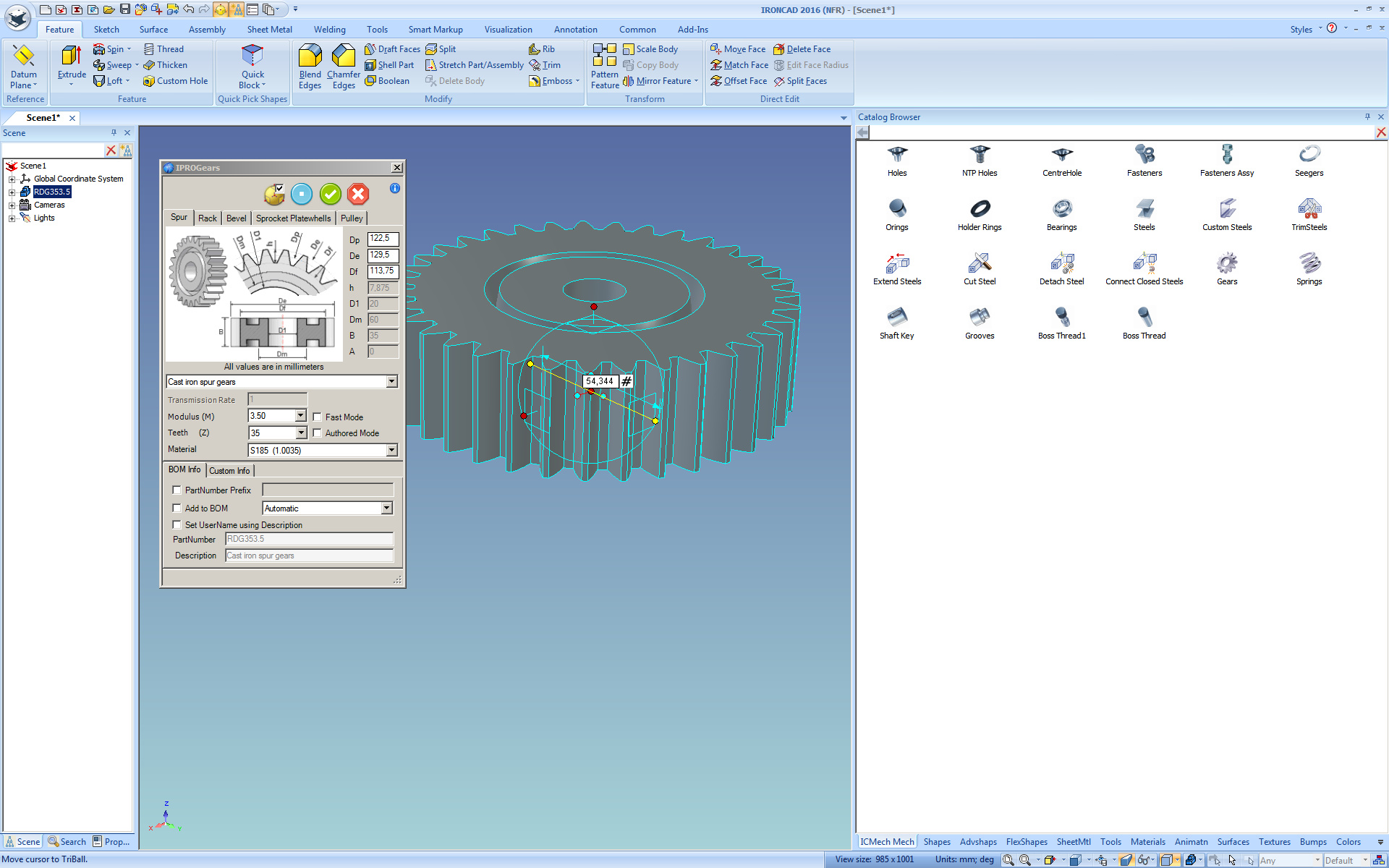
Werkzeuge im IronCAD-Add-in Mechanica helfen beim Entwurf von Gebäuden.

Das neu eingeführte Add-in Mechanical für die Programmfamilie IronCAD enthält die Daten wichtiger Norm- und Standardteile: Schrauben, Muttern und Dichtungen sind ebenso enthalten wie Wälzlager, Zahnräder, Riemenscheiben, Federn, Passfedern, Rohre und Flansche. Außerdem bringt das Add-in Werkzeuge mit, um Innen- und Außengewinde, Wellen und Freistiche zu bearbeiten.

Das Add-in Mechanical erleichtert Konstruktionen mit IronCAD durch Modelle von Standardteilen.

Die Verarbeitung von Stahl- und Strangpressprofilen per Drag & Drop wurde erweitert: Die Profile lassen sich an beiden Enden mit mehreren Magnetpunkten versehen und auf Gehrung schneiden. Andere Profile docken an den Magnetpunkten automatisch in der richtigen Position und Ausrichtung an. Über eine Trimmfunktion schneidet man benachbarte Profile in der Schnittebene passend zu. Der serienmäßig enthaltene Architekturkatalog mit Elementen wie Räumen, Wänden, Säulen, Treppen, Türen und Fenstern hilft beim schnellen Modellieren von Gebäuden.

IronCAD Mechanical ist mit reduziertem Funktionsumfang kostenlos herunterladbar. In Kombination mit den preisgünstigeren Programmen Draft und Compose beschränken sich die Funktionen auf Teamwork-Tools wie den Stücklistenmanager. Den unbeschränkten Funktionsumfang erhält man nach der 30-Tage-Testperiode nur mit der Vollversion für 650 Euro im Zusammenspiel mit den Paketen IronCAD und Inovate. (Ralf Steck/hps@ct.de)

Alle heise-Magazine mit heise+ lesen

3,99 € / Woche

Ein Abo, alle Magazine: c't, iX, Mac & i, Make & c't Fotografie

  • Alle heise-Magazine im Browser und als PDF
  • Alle exklusiven heise+ Artikel frei zugänglich
  • heise online mit weniger Werbung lesen
  • Vorteilspreis für Magazin-Abonnenten
Jetzt unbegrenzt weiterlesen Vierwöchentliche Abrechnung.

Alle Ausgaben freischalten

2,95 € 0,25 € / Woche

Nach Testphase 2,95 € wtl.

  • Zugriff auf alle c't-Magazine
  • PDF-Ausgaben zum Herunterladen
  • Zugriff in der c't-App für unterwegs
Jetzt testen Nach Testphase jederzeit monatlich kündbar.

Ausgabe einmalig freischalten

4,50 € / Ausgabe

Diese Ausgabe lesen – ohne Abobindung

  • Sicher einkaufen im heise shop
  • Magazin direkt im Browser lesen
  • Dauerhaft als PDF behalten

Weitere Bilder

News | Technische Software (1 Bilder)