c't 16/2016
S. 49
News
Technische Software

Bauteil-Katalog Cadenas PARTcommunity

In drei gleichzeitig sichtbaren Fenster-Bereichen zeigt Cadenas PARTcommunity Bauteil-Daten, -Ansicht und -Abruf-Optionen.

Im Downloadportal PARTcommunity 6.0 von Cadenas finden sich CAD-Daten der Maschinenbaukomponenten von mehr als 400 Herstellern. Die Entwickler haben die Kacheln und die Bilder der CAD-Modelle vergrößert, zudem passt sich das Layout nun mit Responsive Design automatisch an die Displaygröße von Mobilgeräten an. Modelle lassen sich jetzt einfacher als zuvor herunterladen: Auf der Bildschirmseite, in der sich der Anwender registriert, kann er ein oder mehrere CAD-Formate auswählen, ein 3D-PDF-Datenblatt anfordern und schließlich alle Daten im Zip-Format herunterladen. Komponentenhersteller haben nun die Gelegenheit, QR-Codes für ihre Produkte zu hinterlegen, sodass mobile Nutzer direkt per Scan zur Produktseite gelangen.

Ebenfalls neu ist die Integration der PARTcommunity in das für Privatanwender kostenlose Cloud-CAD-System Onshape. Dessen Nutzer können 3D-CAD-Modelle direkt im CAD-System auswählen und in ihre Konstruktion integrieren. (Ralf Steck/hps@ct.de)

Vielseitiges CAM-Paket

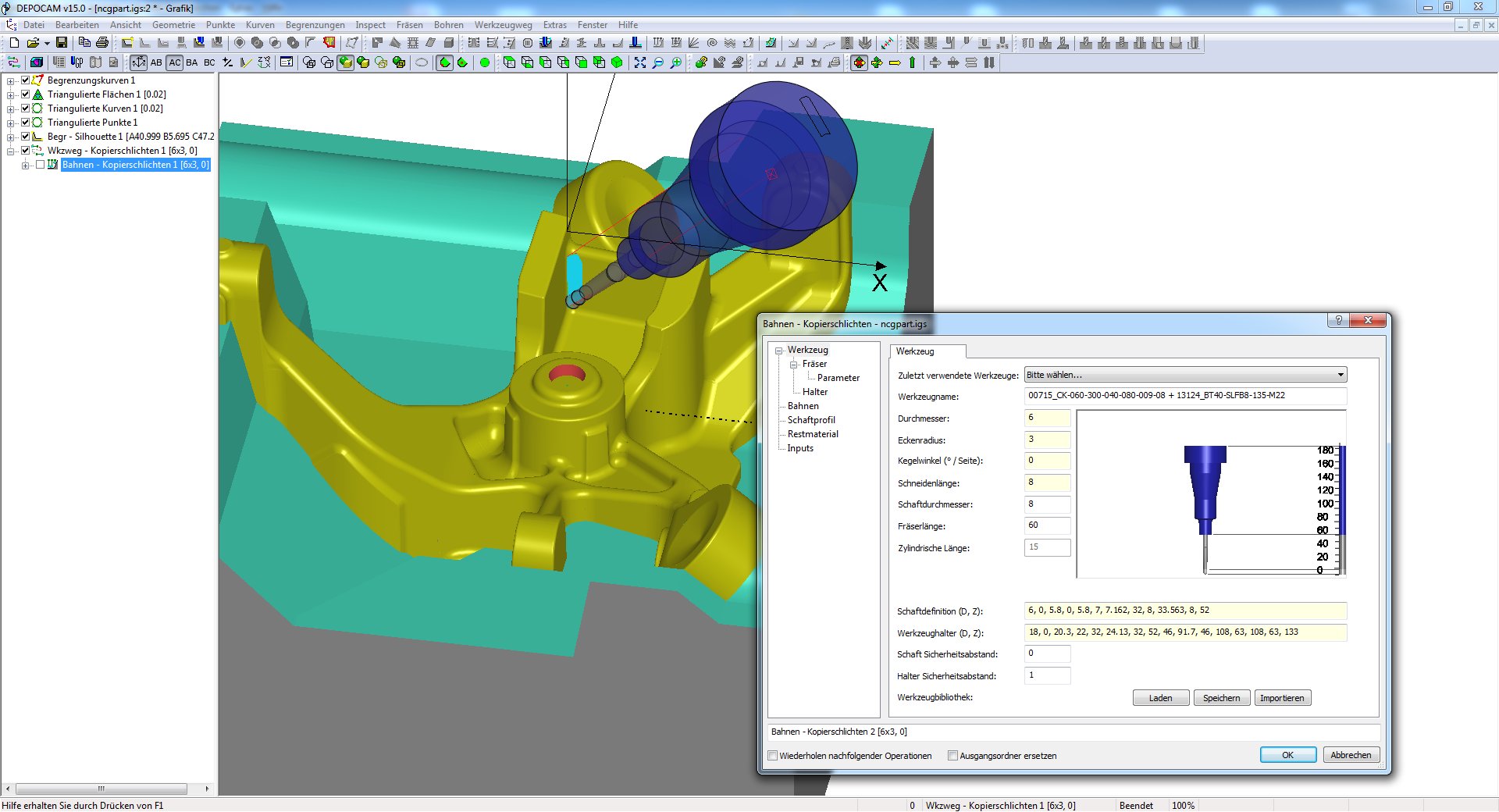
Das CAM-Paket des Herstellers NC Graphics präsentiert sich in Version 15 mit neuer Bedienoberfläche und zusätzlichen Funktionen zum 5-Achsfräsen. Steht der Mauszeiger über dem Bauteil-Modell, lässt sich die Z-Koordinate abfragen und etwa in ein Parameterfeld übertragen, auch wenn gleichzeitig ein Dialogfenster offen ist. Im Grafikfenster kann man Werkstücke neuerdings transparent rendern lassen.

Bei NCG CAM v15.0 kann man Maße auch dann mit dem Cursor auf dem Werkstück-Modell abfragen, wenn gleichzeitig ein Bedien-Dialog offen ist.

Das 5-Achsmodul der aktuellen Version kontrolliert die Winkelausrichtung des Werkzeugs während der Bewegung anhand von Neigungskurven. Beim 5-Achsfräsen kann NCG CAM jetzt auch T-Schlitz-, Fischschwanz- und Lollipop-Fräswerkzeuge führen. Die neu eingeführte Funktion 5-Achsschruppen dient dazu, Taschen besonders effizient auszuhöhlen. Mit einer Offset-basierenden Strategie kann man parallel zu Boden, Wänden oder Decke einer Tasche fräsen. (Ralf Steck/hps@ct.de)

Kostengünstig fräsen

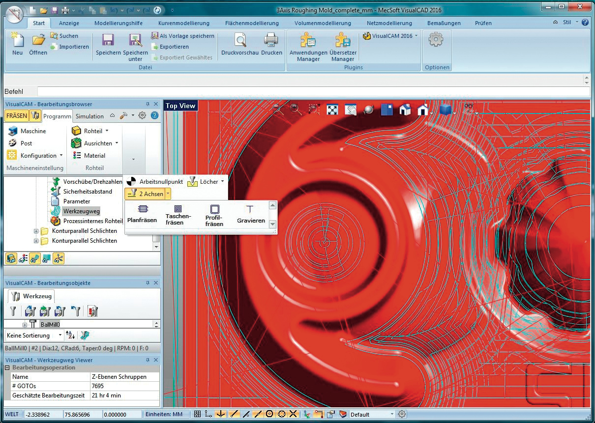
VisualMILL Xpress gibt in allen unterstützten Fräs-Modi Gelegenheit, die Werkzeugwege am Bildschirm vorzugeben.

MecSoft Europe stellt mit VisualMILL Xpress eine Einstiegsversion seiner umfassenden CAM-Software VisualMILL vor. Die Xpress-Version unterstützt 2,5-Achsfräsen in den Betriebsarten Plan- und Profilfräsen, Taschenfräsen und Gravieren. In Verbindung mit einer 3-Achsfräse taugt das Programm, um Werkstücke konturparallel zu schlichten. VisualMILL Xpress enthält Funktionen, um mit diesen Fräsverfahren Bohrungen zu bearbeiten, Werkzeugwege zu editieren und Arbeitsgänge zu simulieren.

VisualMILL Xpress gibt es als Stand-alone-Programm sowie als Plug-in für die CAD-Pakete Rhino und SolidWorks. Beide Ausführungen lassen sich jederzeit auf umfassendere Editionen von VisualMILL aufrüsten. Die Express-Ausgabe kostet netto 700 Euro. Eine kostenlose Testversion der CAD/CAM-Suite VisualCAD/CAM einschließlich VisualMILL Xpress kann man beim Hersteller anfordern. (Ralf Steck/hps@ct.de)

CAE-Rechensuite

Siemens PLM Software hat seine Anwendungen für Simulationen, Tests und Datenverwaltung in der neuen Simcenter Suite zusammengefasst, die auch Funktionen für Berichte und Datenanalysen enthält. Ein weiterer Bestandteil ist das neu erschienene Simcenter 3D, eine 3D-CAE-Anwendung auf Basis der NX-Softwareplattform. Sie umfasst die Simulationstools NX CAE, LMS Virtual.Lab und LMS Samtech.

Für Schwingungsanalysen ist jetzt das Simcenter 3D der neuen Simcenter Suite zuständig.

Die Simcenter Suite verknüpft verschiedene Techniken für Simulationen und Tests zur Disziplin Predictive Engineering Analytics. Dazu gehören numerische Festkörpermechanik, Finite-Elemente-Methode (FEM), numerische Strömungsmechanik (CFD), Mehrkörperdynamik, Steuerung und Regelung, Prototypen-Tests, Visualisierung, interdisziplinäre Berechnungen und Datenanalysen. (Ralf Steck/hps@ct.de)

Alle heise-Magazine mit heise+ lesen

3,99 € / Woche

Ein Abo, alle Magazine: c't, iX, Mac & i, Make & c't Fotografie

  • Alle heise-Magazine im Browser und als PDF
  • Alle exklusiven heise+ Artikel frei zugänglich
  • heise online mit weniger Werbung lesen
  • Vorteilspreis für Magazin-Abonnenten
Jetzt unbegrenzt weiterlesen Vierwöchentliche Abrechnung.

Alle Ausgaben freischalten

2,95 € 0,25 € / Woche

Nach Testphase 2,95 € wtl.

  • Zugriff auf alle c't-Magazine
  • PDF-Ausgaben zum Herunterladen
  • Zugriff in der c't-App für unterwegs
Jetzt testen Nach Testphase jederzeit monatlich kündbar.

Ausgabe einmalig freischalten

4,50 € / Ausgabe

Diese Ausgabe lesen – ohne Abobindung

  • Sicher einkaufen im heise shop
  • Magazin direkt im Browser lesen
  • Dauerhaft als PDF behalten

Weitere Bilder

News | Technische Software (2 Bilder)